Decoding the Evolutionary Blueprint of Nipah Virus: New Cell Study Empowers Next-Generation Antibody Design
AntibodySystem Leverages Cutting-Edge Findings to Offer Antigen and Antibody Development & Evaluation Solutions
Recent reports of Nipah virus (NiV) infection cases and fatalities in India have again drawn international attention to this deadly pathogen, which boasts a case fatality rate of 40-75%. Compared to the early Malaysian strain, the Indian circulating strain has acquired key mutations that may impact the efficacy of existing antibodies and vaccines. With no approved therapeutics or vaccines globally, containing this virus presents a severe challenge.
Recently, a groundbreaking study titled "Functional and antigenic landscape of the Nipah virus receptor-binding protein" was published in the top-tier journal Cell. For the first time, this research employed deep mutational scanning (DMS) to systematically map the complete functional and antigenic evolution panorama of the virus's "master key" for host entry—the receptor-binding protein (RBP). This study acts like an ultra-high-definition "schematic diagram," meticulously annotating the tolerance and fitness cost of replacing every "component" in the viral entry machinery. It also proactively assesses the risk of existing antibody therapies being "breached" by the virus, providing an indispensable blueprint for designing more robust next-generation drugs and vaccines.

I. The Decoding Platform: Simulating Myriad Viral Possibilities in a Safe Environment
Large-scale study of the effects of protein mutations has been a major hurdle for pathogens like Nipah virus, which require Biosafety Level 4 (BSL-4) containment. The research team successfully established an ingenious lentiviral pseudovirus deep mutational scanning (DMS) platform. As illustrated, the platform's core innovation involves genetically linking every possible amino acid mutation in the NiV RBP to a unique DNA barcode and incorporating them into pseudovirus particles. These pseudoviruses retain the ability to recognize host receptors via the RBP and enter cells but are absolutely safe as they lack genes essential for viral replication. This enables researchers to test the actual impact of each mutation on viral function on a massive, parallel scale within a standard BSL-2 laboratory.

Figure 1: Schematic representation of the lentiviral pseudovirus deep mutational scanning platform
Research Challenge & Innovation
Traditional NiV research requires BSL-4 containment, severely limiting large-scale mutational studies. The novel DMS platform enables safe, high-throughput functional analysis in BSL-2 laboratories, overcoming a critical bottleneck in virology research.
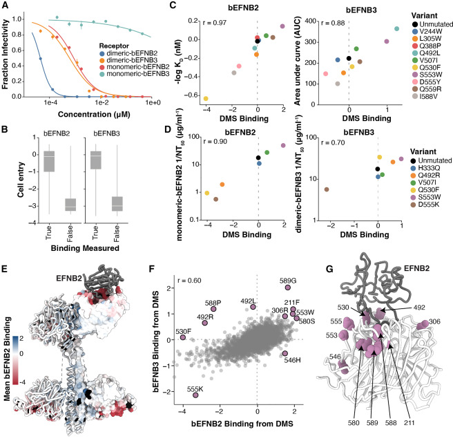
II. The Functional Landscape: Revealing Vulnerabilities and Evolutionary Flexibility of the Viral "Key"
Using this powerful tool, the researchers generated two crucial maps: the Cell Entry Effect Map and the Receptor Binding Effect Map.
Cell Entry Constraint Map
The Cell Entry Constraint Map visually indicates which RBP sites are "untouchable" and which regions have some "tolerance." The data show that the "neck" region, responsible for maintaining the stability of the protein tetramer, is most sensitive to mutations; most alterations here severely impair viral entry, underscoring its core structural role. Similarly, the interface that directly engages host cell receptors Ephrin-B2/B3 (EFNB2/3) and the "dimerization interface" between RBP heads are also highly mutation-intolerant. These regions constitute "rigid constraints" for viral function and are ideal targets for therapeutic design.

Figure 2: Functional constraint on different regions of RBP for entry into CHO-bEFNB3 cells
Evolutionary Flexibility
However, the maps also revealed unexpected "evolutionary flexibility." As shown in the Receptor Binding Effect Map, the study discovered multiple mutations that selectively enhance or diminish RBP binding to Ephrin-B2 (EFNB2) versus Ephrin-B3 (EFNB3). For instance, certain mutations significantly reduce binding to EFNB2 while having minimal impact on binding to EFNB3, and vice versa. This suggests the virus may fine-tune its genetic makeup to adapt to different host environments or tissue tropisms while maintaining basic infectivity, offering a new perspective for understanding cross-species transmission.

Figure 3: Effects of RBP mutations on binding to bEFNB2 or bEFNB3
III. The Early-Warning Map: Proactively Evaluating "Resistance" Risk for Antibody Therapeutics
Antibody therapy is a promising countermeasure against viral spillover, but viral escape via mutation is the greatest threat. The forward-looking aspect of this study lies in its simultaneous mapping of antibody escape profiles, assessing the functional impact of each escape mutation to quantify the "resistance barrier" faced by different antibodies.
The analysis revealed starkly different risk profiles. For instance, antibodies targeting the RBP dimerization interface (e.g., HENV-103) have key escape mutations that often severely impair viral cell entry. This means the virus must pay a high fitness cost to escape such antibodies, suggesting they may have a high resistance barrier and be less easily circumvented. In contrast, antibodies targeting the distal surface of the RBP (e.g., nAH1.3) have numerous escape pathways with minimal impact on viral function, indicating higher potential resistance risk. These findings provide critical data for designing more resilient antibody cocktail therapies or optimizing combination strategies.

Figure 4: DMS maps of escape mutations from six monoclonal antibodies
IV. Natural Validation: The Virus in the Real World Hasn't "Gone Far"
Have the many escape mutations discovered in the laboratory appeared in nature? The researchers compared the experimental maps with sequences from all known natural NiV strains. They found that the vast majority of predicted escape mutations are not present in circulating strains. This aligns with the relatively low genetic diversity of NiV in nature and corroborates the accuracy of the DMS experiments—many escape mutations indeed impair viral fitness and are therefore not retained under natural selection. This provides additional confidence for vaccines and antibodies designed based on current major circulating strains.
V. From Landscape to New Weapons: Enabling Next-Generation Precision Defense
The RBP mutational effect landscape constructed by this study transcends traditional discovery, transforming viral evolution from a "black box" into a predictable, simulatable system. In the future, for newly emerging NiV variants, scientists can quickly consult this map to predict their receptor-binding properties and antibody escape potential, thereby guiding agile adjustments to clinical strategies. This blueprint is now directing the path toward smarter, more durable drug and vaccine design.
AntibodySystem: Full-Chain Solutions for Nipah Virus, Built on Cutting-Edge Research
Facing the continuously evolving threat of Nipah virus, rapidly translating frontline scientific insights into effective R&D tools and candidate products is paramount. AntibodySystem deeply understands the key targets and evolutionary patterns revealed by such research and is committed to providing customers with comprehensive products covering NiV basic research:
Nipah Virus-Related Products
| Catalog | Product Name |
|---|---|
| EVV07901 | Recombinant Nipah virus G protein/Glycoprotein G Protein, C-His |
| EVV08101 | Recombinant Nipah virus/HeV F/Fusion glycoprotein F0 Protein, C-His |
| YVV18501 | Recombinant Nipah virus/NiV M/Matrix Protein, N-His |
| RVV08011 | Anti-HeV/NiV Glycoprotein G Antibody (HENV-43) |
| RVV08101 | Anti-HeV/NiV F/Fusion glycoprotein F0 Antibody (mAb66) |
| VVV07901 | InVivoMAb Anti-Nipah virus/NiV G protein/Glycoprotein G Antibody (nAH1.3) |
| RVV08102 | Anti-Nipah virus/NiV Fusion glycoprotein F2 Antibody (11F10) |
| RVV08103 | Anti-Nipah virus/NiV Fusion glycoprotein F1 Antibody (5G7) |
| KVV07901 | Nipah virus/NiV Glycoprotein (G) ELISA Kit |
| KAV07903 | Anti-Nipah virus/NiV Glycoprotein (G) hIgA ELISA Kit |
| KVV16601 | Nipah virus/NiV Nucleocapsid (N) ELISA Kit |
| KAV16601 | Anti-Nipah virus/NiV Nucleocapsid (N) hIgG ELISA Kit |
| KVV08101 | Nipah virus/NiV Fusion protein (F) ELISA Kit |
| KAV08101 | Anti-Nipah virus/NiV Fusion protein (F) hIgG ELISA Kit |
Core Receptor EFNB2 & EFNB3 Related Products
| Catalog | Product Name |
|---|---|
| YHE95301 | Recombinant Human EFNB2 Protein, N-His |
| EME95301 | Recombinant Mouse EFNB2 Protein, C-Fc-His |
| AHE95301 | Recombinant Human EFNB2 Protein, C-His (Active) |
| EHE95301 | Recombinant Human EFNB2 Protein, C-His |
| AHH19001 | Recombinant Human EFNB3 Protein, C-His (Active) |
| YHH19001 | Recombinant Human EFNB3 Protein, N-His-SUMO |
| RHE95301 | Anti-EFNB2 Antibody (R1Y69) |
| PHE95301 | Anti-EFNB2 Polyclonal Antibody |
| PHH19001 | Anti-Human EFNB3 Polyclonal Antibody |
