Please ensure Javascript is enabled for purposes of website accessibility
Home / Information / Highlights

Velcro for Cancer! GlyTR Locks & Kills Tumors, Beats Immune Barriers
2025-09-30 644

Recently, a team led by Michael Demetriou at the University of California, Irvine, published a study in Cell titled "Safe immunosuppression-resistant pan-cancer immunotherapeutics by velcro-like density-dependent targeting of tumor-associated carbohydrate antigens." The research team proposed a novel, broad-spectrum cancer immunotherapy strategy. By achieving "Velcro-like" high-affinity targeting of Tumor-Associated Carbohydrate Antigens (TACAs), they enabled efficient killing of various cancers while avoiding the "on-target, off-cancer" toxicity common in traditional immunotherapies. This approach offers new therapeutic hope for solid and hematological tumors that currently lack effective targets.

Currently, bispecific antibodies and CAR-T cell therapies show significant efficacy in B-cell malignancies, but their widespread application is limited by two main obstacles: first, the lack of safe protein antigens that are specifically and exclusively expressed on cancer cell surfaces; second, high-affinity antibodies often also recognize antigens expressed at low levels in normal tissues, leading to severe toxicity. In contrast, Tumor-Associated Carbohydrate Antigens (TACAs) are among the most common cancer antigens, expressed at extremely high density on cancer cell surfaces, making them ideal targets. However, due to the flexible structure of carbohydrate antigens and the lack of an MHC presentation mechanism, traditional antibodies struggle to efficiently recognize pure carbohydrate antigens.

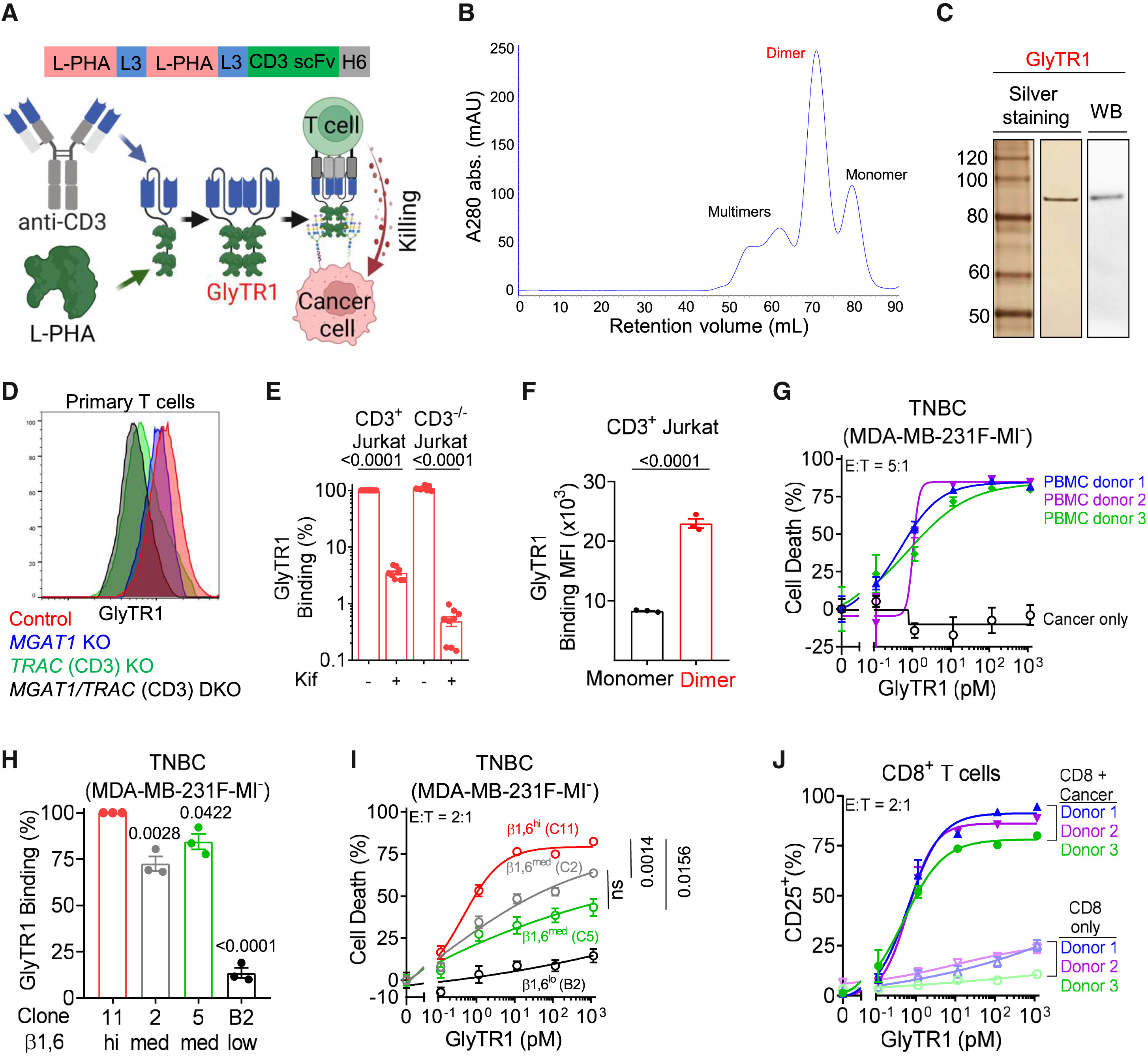
To address this challenge, the research team turned to using lectins as recognition modules to construct GlyTR (glycan-dependent T cell recruiter) bispecific proteins. GlyTR1 utilizes the plant lectin L-PHA to target β1,6GlcNAc-branched N-glycans, while GlyTR2 uses the human lectin CD301 to target various TACAs such as Tn, sialyl-Tn, GD2, GM2, and LacDiNAc. The other end of both proteins is fused to a single-chain variable fragment (scFv) from an anti-CD3 antibody, used to recruit and activate T cells. The core innovation lies in leveraging the multivalent binding properties of lectins to achieve "Velcro-like" high-affinity binding to high-density TACAs, thereby selectively killing cancer cells with high TACA expression while sparing normal cells with low expression.

In experiments validating the binding properties of GlyTR1, the research team confirmed the structural stability of the dimeric GlyTR1 and its specific recognition of β1,6-branched glycans using size exclusion chromatography and flow cytometry. As shown in Figure D, GlyTR1 binding to primary T cells is primarily mediated by the anti-CD3 domain, with minimal contribution from the L-PHA domain. Conversely, in Jurkat leukemia T cells, blocking β1,6-branched glycans significantly reduced GlyTR1 binding, demonstrating its density-dependent binding. Furthermore, increasing the number of L-PHA domains enhanced binding affinity and significantly increased cancer cell killing potency. Notably, even a small decrease in target expression led to a marked reduction in killing activity, highlighting the critical role of the density threshold.

Fig. 1 Density-dependent targeting of β1,6GlcNAc-branched N-glycans by optimized GlyTR1 bispecific protein

The design of GlyTR2 was also optimized, employing rigid linkers and four CD301 domains to enhance binding stability. Experiments showed that GlyTR2 specifically recognizes the Tn antigen, and its binding could be blocked by soluble Tn or GalNAc. In killing assays, GlyTR2 demonstrated potent T cell-dependent killing of Tn-high triple-negative breast cancer cells and activated T cells in co-culture models. These results confirm the broad potential of GlyTR2 to target multiple TACAs.

Fig. 2 Density-dependent targeting of five N-acetylgalactoasmine-containing TACAs by optimized GlyTR2 bispecific protein

The study further evaluated the pan-cancer activity of GlyTR proteins. Flow cytometry analysis revealed that both GlyTR1 and GlyTR2 bind to various solid and hematological tumor cells, including breast, ovarian, pancreatic, and lung cancers, as well as leukemia. In a colon cancer progression tissue microarray, GlyTR1 binding increased with disease stage and metastasis, consistent with the known high expression of β1,6-branched glycans in metastases. In vitro killing experiments confirmed that both GlyTR proteins effectively induced cancer cell death at nanomolar concentrations, with no significant toxicity to normal cells.

Fig. 3 Target expression and pan-cancer killing by GlyTR1 and GlyTR2

In in vivo models, GlyTR proteins also performed exceptionally well. Using humanized NSG mouse models, the research team found that GlyTR1 and GlyTR2 specifically accumulated in tumor tissue and dose-dependently suppressed the growth of pancreatic cancer, triple-negative breast cancer, and ovarian cancer. In a leukemia model, GlyTR treatment reduced splenic tumor burden by up to 90% after one week. These data collectively demonstrate the anti-tumor activity of GlyTR in complex in vivo environments.

Fig. 4 Tumor Regression by GlyTR1 and GlyTR2 in Xenogeneic-Humanized Mouse Models

Importantly, GlyTR1 can overcome multiple immunosuppressive mechanisms within the tumor microenvironment. As shown in Figure A, L-PHA treatment alone enhanced allogeneic T cell killing, while GlyTR1, by binding β1,6-branched glycans, effectively reversed the suppression of T cell activity caused by immunosuppressive glycans. GlyTR1 killing activity was not significantly affected by the presence of IL-10, TGF-β, or regulatory T cells. Furthermore, GlyTR1 could still activate exhausted T cells and induce cancer cell death under hypoxic conditions or in patient-derived tumor organoids. This characteristic gives it a unique advantage in immunosuppressive solid tumors.

Fig. 5 GlyTR1 overcomes multiple immunosuppressive mechanisms in the tumor microenvironment

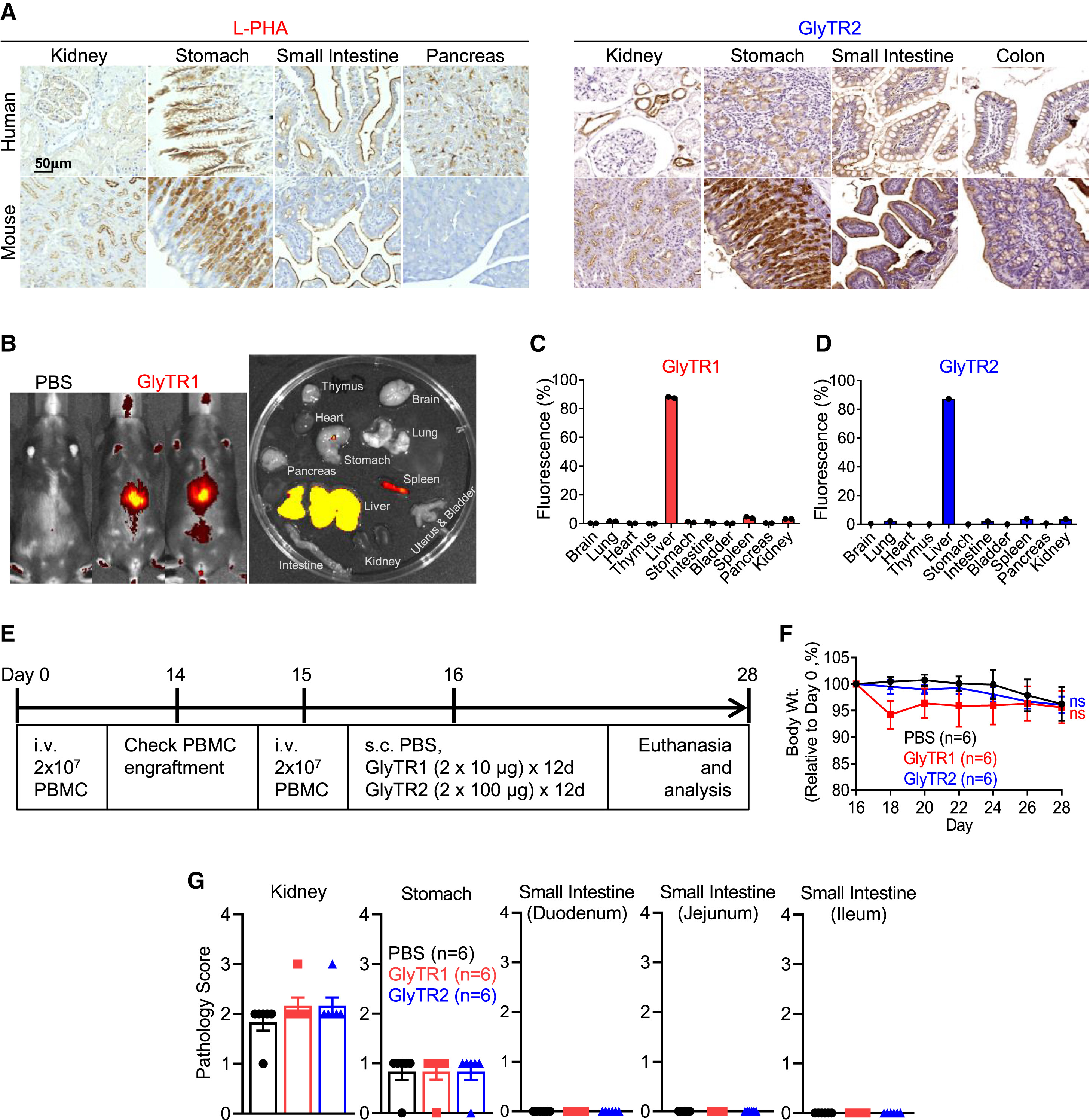
Safety is a core highlight of the GlyTR platform. Histochemical analysis showed that L-PHA and GlyTR binding in normal tissues was primarily confined to sites like the intestinal brush border, kidney tubules, and pituitary. However, biodistribution studies indicated that GlyTR proteins did not accumulate in these tissues. In toxicity assessments using PBMC-humanized NSG mice, GlyTR treatment did not cause weight loss, organ damage, or hematological abnormalities. Long-term observation also revealed no signs of T cell over-activation or cytokine release syndrome, further supporting its clinical translation potential.

Fig. 6 GlyTR1 and GlyTR2 are not toxic to mouse organs with human-like target density

This study not only validates the feasibility of the lectin-based TACA targeting strategy for pan-cancer therapy but also provides new ideas for developing next-generation "off-the-shelf" immunotherapeutics. By focusing on highly expressed carbohydrate antigens, the GlyTR platform holds promise for overcoming current challenges in immunotherapy, including target selection, toxicity control, and the immunosuppressive tumor microenvironment. Currently, GlyTR1 has entered GMP manufacturing and is planned for Phase I clinical trials targeting refractory solid tumors, offering hope for more cancer patients.

 

AntibodySystem provides a full range of antibodies involved in this study, serving as a solid foundation for the precise analysis of the mechanism of action of novel immunotherapies such as GlyTR, the evaluation of their targeting ability and efficacy, as well as the in-depth exploration of the tumor immunosuppressive microenvironment.

Catalog

Product Name

VHC27702

InVivoMAb Anti-Human CD3 Antibody (OKT-3)

FHC27760

Anti-Human CD3 Antibody (UCHT1)

PHB95901

Anti-CD4 Polyclonal Antibody

FHK18510

Anti-Human CD8 Antibody (G10-1)

RHC86602

Anti-Human CD11b/ITGAM Nanobody (SAA1302)

FHD17430

Anti-Human EPCAM Antibody (C52)

FHM00110

Anti-Human HLA-A,B,C Antibody (W6/32)

RHJ28404

Anti-CD366/HAVCR2/TIM-3 Antibody (R3V46)

MHJ52511

Anti-Human FOXP3 Monoclonal Antibody (1A208), FITC

Terms of sale Website terms of use Cookie policy Privacy
Copyright © 2025 AntibodySystem SAS. All Rights Reserved.            All Products are for Research Use Only