A study published in Advanced Science in September 2025, titled "PVC Nanoplastics Exposure Exacerbates Asthma through R-Loop Accumulation and Subsequent STING Activation in Macrophages", systematically reveals a novel mechanism by which PVC nanoplastics aggravate asthmatic inflammatory responses by promoting R-loop accumulation and activating the cGAS-STING pathway in macrophages.

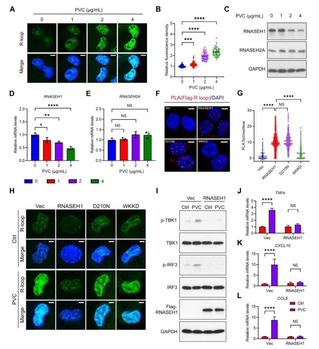
In this study, researchers utilized Anti-DNA-RNA Hybrid Antibody (S9.6) (Cat#RGK60001) from AntibodySystem. This antibody was used in critical immunofluorescence experiments to specifically recognize and visualize accumulated R-loop structures within the nucleus. The results showed a significant, dose-dependent increase in S9.6 antibody fluorescence signal within macrophage nuclei following PVC NP exposure, providing direct visual evidence for the core premise that "PVC NPs lead to R-loop accumulation by downregulating RNASEH1." This high-quality, specific antibody was crucial for successfully revealing the key role of R-loops in the inflammatory mechanism triggered by environmental pollutants.

Fig.1 RNASEH1-R-loopsignaling mediates PVCNPs-induced STING pathway activation in macrophages
Background
Asthma is a common chronic inflammatory respiratory disease with a complex pathogenesis influenced by genetic and environmental factors. In recent years, microplastic (MP) and nanoplastic (NP) pollution has emerged as a major environmental concern. Polyvinyl chloride (PVC) nanoplastics, widely used in products such as packaging, medical devices, and construction materials, constitute a significant component of microplastic pollution in indoor air. While studies have shown that NPs can trigger inflammation and oxidative stress, their specific role in asthma pathogenesis remained unclear.
To understand the breakthrough of this research, it's essential to understand R-loops. R-loops are three-stranded nucleic acid structures composed of an RNA-DNA hybrid and a displaced single-stranded DNA. They play essential physiological roles under normal conditions, including regulating gene transcription, replication, and genomic architecture. However, persistent R-loop accumulation is a significant source of genomic instability, leading to transcription-replication conflicts, DNA double-strand breaks, and activation of innate immune responses as endogenous danger signals. Cells maintain R-loop homeostasis through various mechanisms, with Ribonuclease H1 (RNASEH1) being a key enzyme that degrades the RNA component of R-loops, preventing excessive accumulation.
Research Contents
The researchers first characterized the synthesized PVC NPs using transmission electron microscopy (TEM) and dynamic light scattering (DLS), confirming a uniform spherical morphology with a diameter of ≈50 nm and excellent stability. Using an ovalbumin (OVA)-induced murine asthma model, they demonstrated that intranasal exposure to PVC NPs significantly exacerbated airway hyperresponsiveness, inflammatory cell infiltration, mucus secretion (goblet cell hyperplasia), and collagen deposition. This was accompanied by elevated levels of total IgE and OVA-specific IgE in serum.

Fig.2 Characterization and pro-inflammatory potential of PVC NPs in allergic asthma
Further mechanistic studies revealed that PVC NPs accumulate extensively within alveolar macrophages and downregulate RNASEH1 expression, leading to abnormal R-loop accumulation. This finding directly links an environmental pollutant to the disruption of genomic stability regulation, representing one of the study's key innovations. The buildup of R-loops subsequently activated the cGAS-STING signaling pathway, promoting the expression of downstream inflammatory factors like TNF-α, CXCL10, and CCL5, and inducing a Th2-type immune response (elevated IL-4, IL-5, IL-13; reduced IFN-γ), effectively recapitulating core immunological features of asthma.

Fig.3 Activation of the cGAS-STING pathway by PVC NPs
The critical role of this pathway was confirmed using STING knockout (KO) mice, where genetic ablation significantly alleviated PVC NP-induced airway inflammation, collagen deposition, and immune cell infiltration. Furthermore, pharmacological inhibition of cGAS (using inhibitor G140) or STING (using inhibitor H-151) demonstrated the reversibility of this pathway's activation. These results not only established causality but also pointed to potential therapeutic strategies targeting the cGAS-STING pathway to mitigate inflammation exacerbated by nanoplastic exposure.

Fig.4 STING KO reduces PVC NPs-triggered inflammation in asthmatic models
Conclusion and Prospect
The profound significance of this study lies in establishing a complete mechanistic chain in environmental health: "environmental exposure - epigenetic perturbation - innate immune activation - disease exacerbation". It reveals a previously unrecognized mechanism: PVC nanoplastics act not merely as particulate irritants but as "epigenetic disruptors" that actively "hijack" the cell's innate immune defense system by disrupting the RNASEH1-R-loop balance, converting it into a state of persistent inflammation. This explains why even low-level environmental nanoplastic exposure can significantly impact chronic respiratory diseases.
Moreover, this mechanism may have broader implications. R-loop accumulation and cGAS-STING pathway activation are commonly involved in autoimmune diseases, aging, and cancer. This study suggests that environmental nanoparticle exposure could be a potential risk factor for these conditions, providing a new paradigm for understanding the environmental etiology of various chronic diseases.
In conclusion, this study is the first to link environmental nanoplastic pollutants to the R-loop–cGAS–STING innate immune axis. It not only provides novel insights into how NPs modulate immune responses but also identifies potential molecular targets (e.g., STING, RNASEH1) for asthma prevention and therapy. Given the widespread presence of PVC and other nanoplastics in the environment, this research highlights the importance of addressing environmental exposure for respiratory health and lays the groundwork for developing intervention strategies against pollutant-driven inflammation.
The research team is currently advancing related inhibitors and gene therapies into preclinical studies, offering future hope for new treatment options for asthma patients.
Recommend Products
AntibodySystem provides specific antibodies for targets used in this study, such as DNA:RNA Hybrid (S9.6), RNASEH1, TBK1, IRF3, and inflammatory cytokines (IL-4, IL-5, IL-13), as well as tool antibodies for detecting key pathways like innate immune activation, pyroptosis, DNA damage response, and Th1/Th2 balance, supporting research on environmental pollutant disease mechanisms, immunotoxicity evaluation, and respiratory disease biomarker detection.
|
Catalog |
Product Name |
|
RGK60001 |
Anti-DNA-RNA Hybrid Antibody(S9.6) |
|
RHG85602 |
Anti-IRF3 Antibody (R3T27) |
|
PHJ75801 |
Anti-TBK1 Polyclonal Antibody |
|
RHC09001 |
Anti-GAPDH Antibody (R2Y76) |
|
PHB04801 |
Anti-Human RNASEH1 Polyclonal Antibody |
|
PHB30901 |
Anti-RNASEH2A Polyclonal Antibody |
|
RGK08501 |
Anti-Flag Tag (DYKDDDDK) Antibody (M2) |
|
FMC27710 |
Anti-Mouse CD3E Antibody (145-2C11) |
|
FMB95910 |
Anti-Mouse CD4 Antibody (GK1.5) |
|
FMB96010 |
Anti-Mouse CD8a/Lyt2 Antibody (2.43) |
|
PMN53501 |
Anti-Mouse Ly6c2 Polyclonal Antibody |
|
VMM03601 |
InVivoMAb Anti-Mouse MHC Class II (I-A/I-E) Antibody (M5/114) |
|
FMD10810 |
Anti-Mouse CD19 Antibody (1D3) |
